web出願サイト
イベント予約&Web出願システム「miraicompass」
下記サイトで出願登録をしてください。
※ユーザ登録が必要です
(イベントで登録済みの方は不要)
募集要項
詳細は”生徒用募集要項”で確認することができます。
共通
| 募集定員 | ●普通科:140名[男・女] ・未来探究コース :35名程度 ・ビジネス探究コース:35名程度 ・福祉探究コース :30名程度 ・スポーツ探究コース:40名程度 ●文理科: 30名[男・女] ●看護科:200名[男・女] |
| 出願手続 | ①web出願登録 ②受験料納入 ③出願書類提出(入学願書・受験票・出身中学校作成の推薦書または調査書) ※①及び②は出願サイトにアクセスしてください |
| 受験料 | 10,000円 ※振り込み手数料は受験者のご負担でお願いいたします ※広報イベント参加者には減免制度があります |
| Web出願登録 | 令和6年12月 1日(日) 9:00 ~ 令和6年12月26日(木) 17:00まで |
| 受験料支払 | 令和6年12月11日(水) 9:00 ~ 令和6年12月26日(木) 17:00まで |
| 受験票等印刷期間 | 令和6年12月11日(水) 9:00 ~ 各試験日当日 9:30まで |
| 出願書類受付 | 令和7年1月6日(月) ~ 令和7年1月9日(木) 必着 ※出願書類は出身中学校でまとめて、本校に提出してください |
| 入学手続 | ・推薦入試および一般入試専願合格者 → 令和7年2月12日(水) 17:00まで ・一般入試合格者 → 令和7年3月17日(月) 17:00まで |
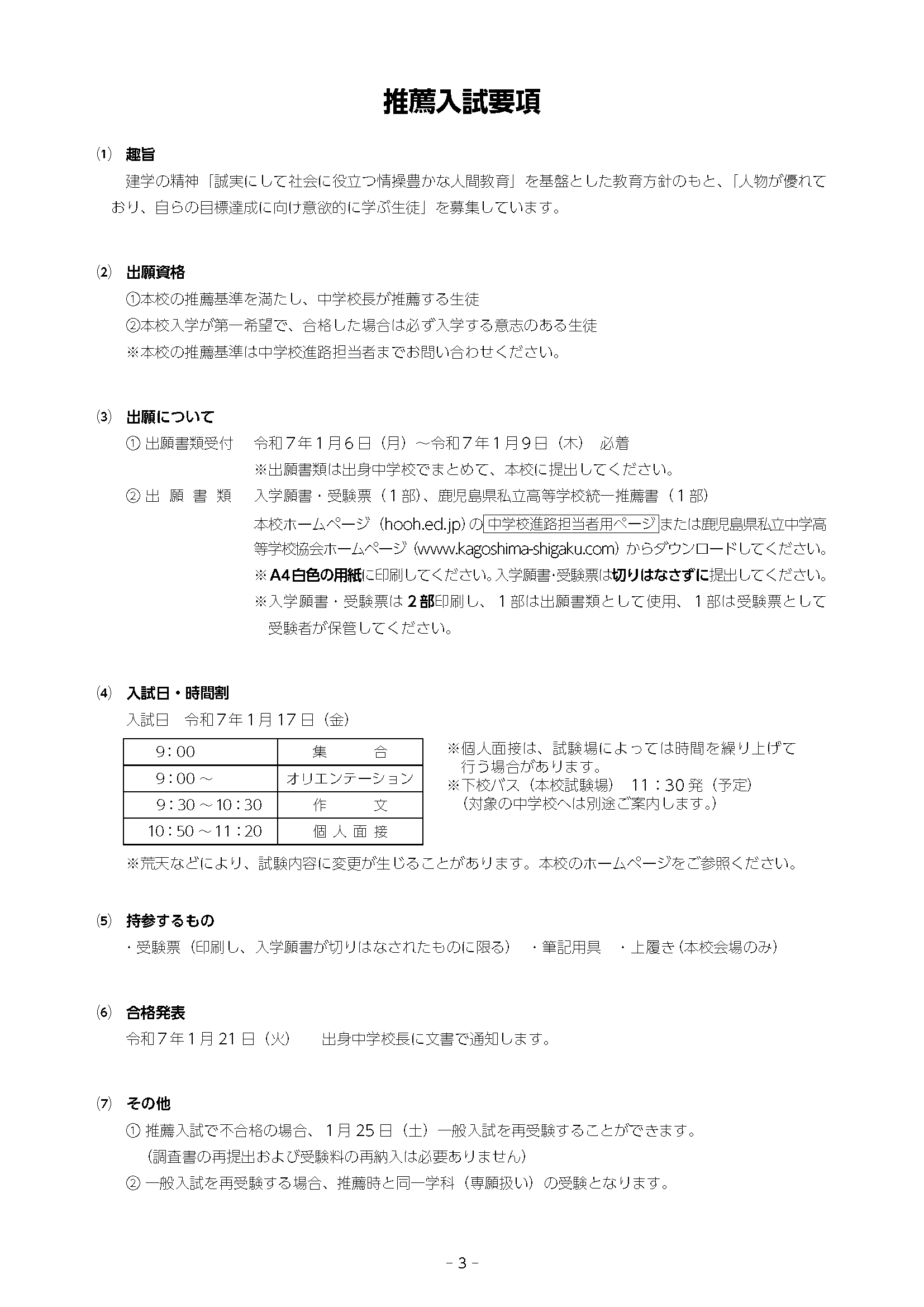
推薦入試
| 入試日 | 令和7年1月17日(金) |
| 合格発表日 | 令和7年1月21日(火) |
| 試験内容 | 全学科共通 ●作文(60分) ●個人面接 |
一般入試
(専願制あり)
| 入試日 | 令和7年1月25日(土) |
| 合格発表日 | 令和7年1月31日(金) |
| 試験場 | ・文理科:本校、鹿児島、薩摩川内、鹿屋、指宿、奄美、沖永良部 ・普通科スポーツ探究コース:以下に記載 ・上記以外:生徒用募集要項の入学試験場を参照 |
| 試験内容(共通) | ・筆記試験(各50分):国語・数学・英語 ・個人面接 |
| 試験内容(学科別) | 以下の学科・コースは、上記に加え、試験を行う。 ・文理科:理科・社会(各50分)を実施 ・普通科スポーツ探究コース:以下に記載 |
普通科スポーツ探究コース
| 出願種目 | ・テニス[男・女] ・サッカー[男・女] ・駅伝[男・女] ・剣道[男・女] ・柔道[男・女] ・バスケットボール[女] |
| 試験場 | 本校 |
| 試験内容 | ●筆記試験(各50分):国語・数学・英語 ●実技試験:専門種目 ●個人面接 |
入学試験場
以下の学科・コースの一般入試においては、一部試験場でのみ実施されます。
※荒天などにより、変更が生じることがあります
- 文理科:◆の付いた試験場
- 普通科スポーツ探究コース:本校 試験場
本校・鹿児島会場
コメントアウト
表データの一括更新方法
- 会場名/場所/住所/電話番号 のデータを用意
- スプレッドシートに①のデータを貼り付け、スプレッドシートのデータをコピーしてブロックに直接貼付け(表内ではない)
- "ブロック"-"高度な設定"-"追加CSSクラス" に以下コードをコピペ
vk-table--mobile-block vk-table--th--width25 vk-table--th--bg-bright is-style-vk-table-border-top-bottom
| ◆本校 | 鳳凰高等学校 | 南さつま市加世田唐仁原1202番地 | 0993-53-3633 |
| ◆鹿児島 | 鹿児島県市町村自治会館 | 鹿児島市鴨池新町7番4号 | 099-206-1010 |
| ◆指宿 | 指宿市民会館 | 指宿市東方9300番地1 | 0993-22-4105 |
| ◆鹿屋 | 健康プラザ健康増進センター | 鹿屋市札元1丁目8番7号 | 0994-52-0052 |
| ◆薩摩川内 | Wビル5階貸会議室 | 薩摩川内市若松町2番2号 | 0996-24-6855 |
| 加治木 | 加治木福祉センター | 姶良市加治木町本町393番地 | 0995-63-2080 |
鹿児島会場(離島)
| 種子島 | 中種子町中央公民館 | 熊毛郡中種子町野間5186番地 | 0997-27-1111 |
| 屋久島 | 屋久島町商工会議所(安房支所) | 熊毛郡屋久島町安房168 | 0997-46-2137 |
| ◆奄美 | アマホームPLAZA(市民交流センター) | 奄美市名瀬柳町2番1号 | 0997-52-1816 |
| 徳之島 | JAあまみ徳之島農協会館 | 大島郡徳之島町亀津7122番地1 | 0997-82-2566 |
| ◆沖永良部 | 和泊町中央公民館 | 大島郡和泊町和泊10 | 0997-92-0290 |
| 喜界 | 喜界町中央公民館 | 大島郡喜界町赤連18-2 | 0997-65-0229 |
| 与論 | 与論町中央公民館 | 大島郡与論町茶花1015番地 | 0997-97-2079 |
熊本会場
| 天草 | 天草市民センター | 天草市東町3番地 | 0969-22-4125 |
| 水俣 | 水俣市公民館 | 水俣市浜町2丁目10番26号 | 0966-63-8402 |
| 人吉 | 人吉市カルチャーパレス | 人吉市下城本町1578番地1 | 0966-24-3311 |
| 八代 | 八代市役所市民交流エリア | 八代市松江城町1-25 | 0965-33-4111 |
| 熊本 | ユースピア熊本(県青年会館) | 熊本市中央区水前寺3-17-15 | 096-381-6221 |
宮崎会場
| 都城 | 都城市総合文化ホール | 都城市北原町1106番地100 | 0986-23-7140 |
沖縄会場
| 沖縄 | 沖縄船員会館 | 那覇市前島3丁目25-50 | 098-868-2775 |
| 宮古島 | JTAドーム宮古島 | 宮古島市平良下里2511-35 | 0980-72-3880 |
長崎会場
| 対馬 | 美津島文化会館 | 対馬市美津島町雞知甲1287番地1 | 0920-54-4044 |
| 壱岐 | 壱岐の島ホール | 壱岐市郷ノ浦町本村触445番地 | 0920-47-4111 |
| 五島 | 福江文化会館 | 五島市池田町1番2号 | 0959-72-2161 |
| 上五島 | 新上五島町石油備蓄記念会館 | 南松浦郡新上五島町青方郷1549番地6 | 0959-52-2298 |
| 諫早 | 高城会館 | 諫早市高城町5番25号 | 0957-24-1500 |
佐賀・福岡会場
| 佐賀 | 伊万里グランドホテル | 伊万里市新天町466-11 | 0955-22-2811 |
| 福岡 | エイムアテイン博多駅前貸会議室 | 福岡市博多区博多駅前3丁目25-24 八百治ビル5階 | 092-477-8030 |
東京・大阪・名古屋会場
| 大阪 | (株)メディカ出版16階 | 大阪市淀川区宮原3丁目4-30 ニッセイ新大阪ビル16階 | 06-6398-5008 |
| 東京 | AP品川(港区港南)8階 | 港区港南1丁目6-31 品川東急ビル8階 | 03-3472-3109 |
| 名古屋 | 名古屋プライムセントラルタワー13階 | 名古屋市西区名駅2丁目27-8 | 0570-080-758 |
